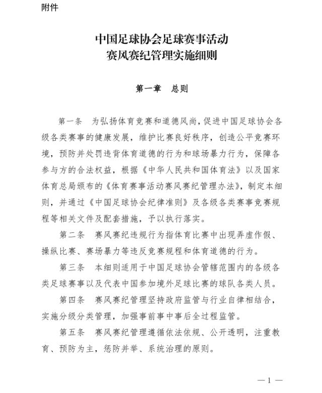
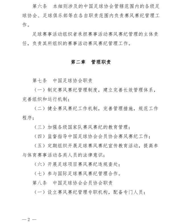
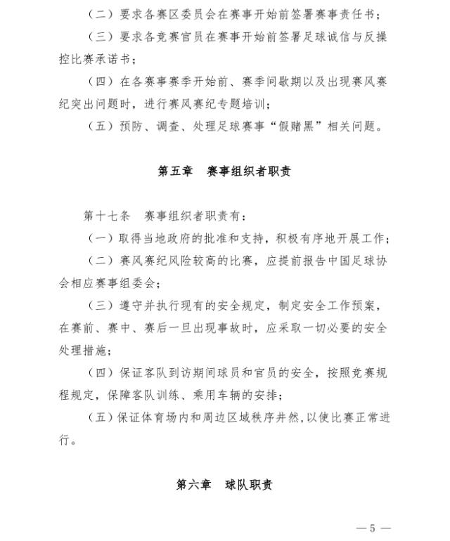
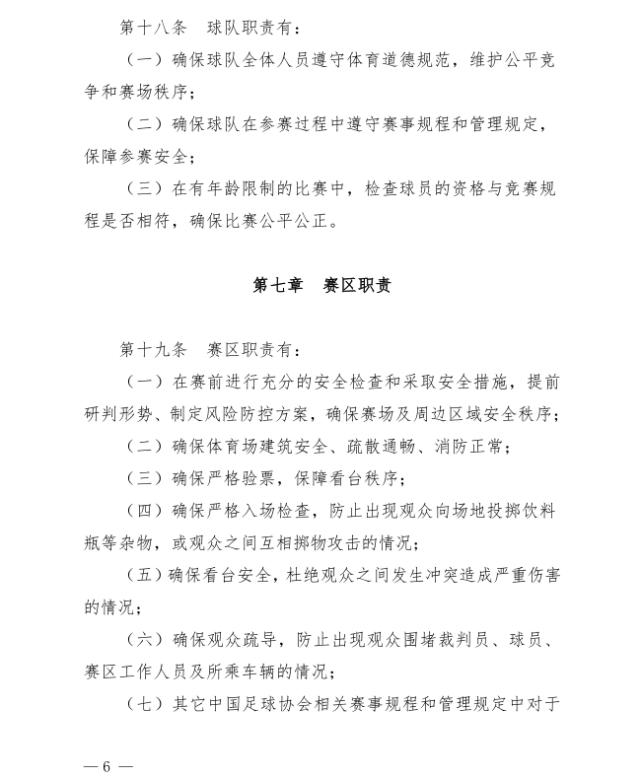
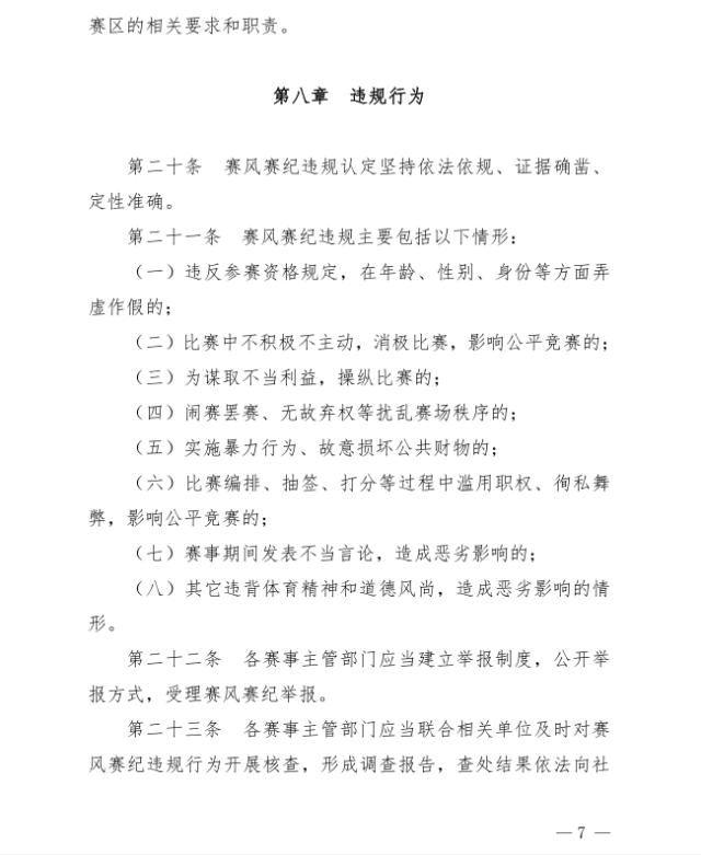
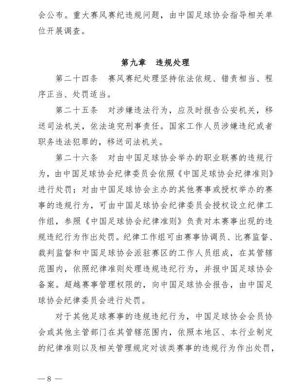
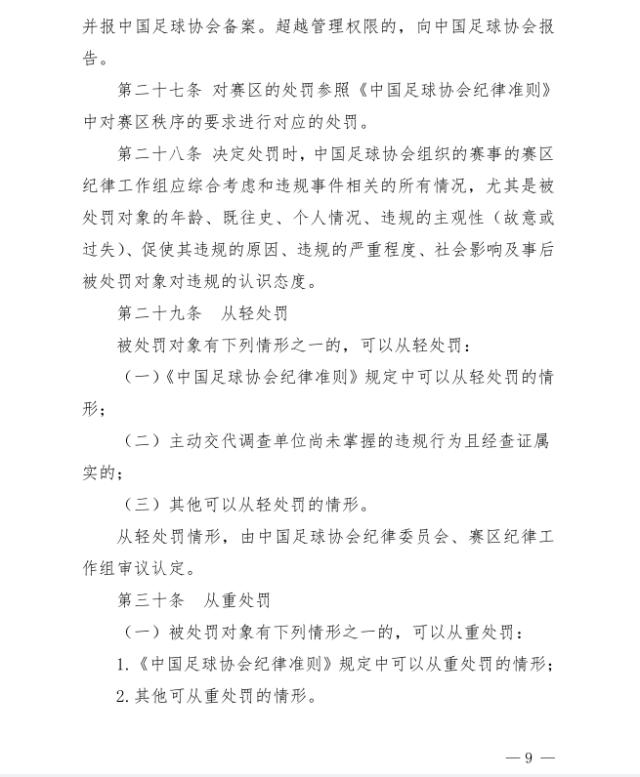
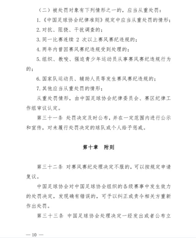
7月26日,中国足协公布《中国足球协会足球赛事活动赛风赛纪管理实施细则》,具体如下:
为弘扬体育精神和道德风尚,净化行业风气,促进中国足球协会各级各类足球赛事的健康发展,维护比赛良好秩序,创造公平竞赛环境,根据《中华人民共和国体育法》以及国家体育总局颁布的《体育赛事活动赛风赛纪管理办法》,结合《中国足球协会纪律准则》及各级各类赛事竞赛规程等相关文件,在征求会员协会、职业俱乐部相关意见后,我会制定了《中国足球协会足球赛事活动赛风赛纪管理实施细则》,现予公布。











7月26日,中国足协公布《中国足球协会足球赛事活动赛风赛纪管理实施细则》,具体如下: 为弘扬体育精神和道德风尚,净化行业风气,促进中国足球协会各级各类足球赛事的健康发展,维护比赛良好秩序,创造公平竞赛环境,根据《中华人民共和国体育法》以及国家体育总局颁布的《体育赛事活动赛风赛纪管理办法》...