百家乐规则-【对话】先别想西班牙,德国就能赢丹麦
nba

百家乐规则-【对话】先别想西班牙,德国就能赢丹麦

体坛周报特派记者秦游夏发自慕尼黑 德国队欧洲杯小组赛2胜1平,顺利以A1身份挺进16强。1/8决赛,日耳曼人将在“足球城”多特蒙德迎战丹麦。大战前夕...

百家乐规则-恩比德:不被包夹能场均50分 塔图姆拥有超级球队

百家乐规则-恩比德:不被包夹能场均50分 塔图姆拥有超级球队

在美国男篮结束拉斯维加斯的训练营之前,乔尔·恩比德做客了他的训练师德鲁·汉伦的播客节目。期间恩比德聊到了一些颇受争议的话题,他的观点引发了人们的热议。...

百家乐规则-佩佩退役不陪C罗了 足坛再无武僧 巴西后悔没招他

百家乐规则-佩佩退役不陪C罗了 足坛再无武僧 巴西后悔没招他

体坛周报全媒体记者小中报道 8月8日,佩佩宣布退役,41岁的他决定不陪39岁的C罗了。佩佩与波尔图的合同今年6月底结束,新主席博阿斯决定不跟他续约,...

Baccarat-足协公布赛风赛纪细则 国家队运动员违规从重处罚

Baccarat-足协公布赛风赛纪细则 国家队运动员违规从重处罚

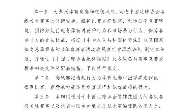
7月26日,中国足协公布《中国足球协会足球赛事活动赛风赛纪管理实施细则》,具体如下: 为弘扬体育精神和道德风尚,净化行业风气,促进中国足球协会各级各...

百家乐-【世预赛】谢文能破门刘洋失误 澳大利亚3比1国足
nba

百家乐-【世预赛】谢文能破门刘洋失误 澳大利亚3比1国足

体坛周报全媒体原创 北京时间10月10日17:10,世预赛亚洲区第三阶段18强赛C组第3轮,中国男足做客阿德莱德椭圆球场对阵澳大利亚。上半场,谢文能...

申花:把所有的不甘都烂在肚子里 明年拿一个冠军

申花:把所有的不甘都烂在肚子里 明年拿一个冠军

体坛周报全媒体特约记者郭端报道 比赛第82分钟,陈晋一开出右侧角球,远门柱的朱辰杰奋力头球攻门被成都蓉城门将扑出。朱辰杰不等皮球落地,又背身将球勾向...

预言成真后又说足球是圆的 殷徐再重逢深藏小九九

预言成真后又说足球是圆的 殷徐再重逢深藏小九九

体坛周报全媒体记者王晓瑞长沙报道 11月25日这一天的下午,殷铁生意气风发,淘汰掉黑马四川队,山东队成功闯入青少年三大球运动会男足决赛。不仅如此,他...

百家乐规则-湖人内线一喜一忧——戴维斯眼部无恙,伍德伤情反复

百家乐规则-湖人内线一喜一忧——戴维斯眼部无恙,伍德伤情反复

湖人球迷可以暂时安心了,因为安东尼·戴维斯亲口表示,他已获准参加洛杉矶湖人队下一场对阵孟菲斯灰熊队的比赛。此前,他曾因左眼受伤提前退出了与多伦多猛龙的...

Baccarat-【中超】吴曦于汉超破门 蓉城1比2被申花逆转

Baccarat-【中超】吴曦于汉超破门 蓉城1比2被申花逆转

体坛周报全媒体原创 北京时间11月2日15点30分,2024赛季中超联赛收官战,成都蓉城主场迎战上海申花。上半场,董岩鋒头球破门,吴曦补时扳平比分。...

游戏玩法-【中超】泽卡首球梅州两人罚下 泰山2比1送梅州降级

游戏玩法-【中超】泽卡首球梅州两人罚下 泰山2比1送梅州降级

体坛周报全媒体原创 北京时间11月2日15:30,中超联赛收官战8场比赛同时打响。上半场,卡扎伊什维利帮助泰山率先破门,补时阶段马里门前抢点破门,梅...